今天重庆云诚科技就给我们广大朋友来聊聊毕业设计网站设计,以下4个关于毕业设计网站设计说明书的观点希望能帮助到您找到想要的答案。
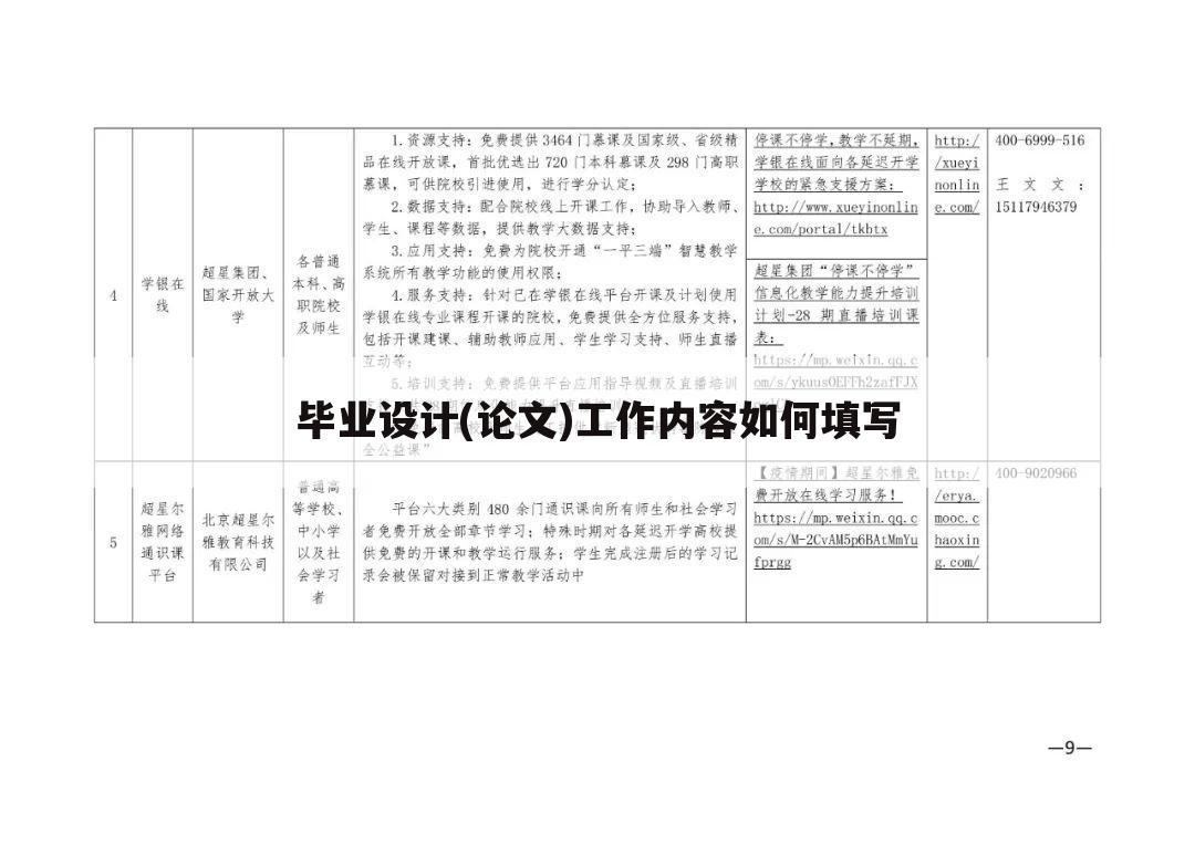
毕业设计(论文)工作内容如何填写
本文贡献者:【卷土重来】, 疑问关键字:毕业设计网站设计, 下面就让重庆云诚科技小编为你解答,希望本文能找到您要的答案!
优质回答毕业设计(论文)工作内容
一、完成中学校园网站设计与实现,应实现以下主要功能:
校园网站前台门户网站
后台用户管理
新闻类别管理
新闻管理
网站系统设置
系统后台登陆
二、完成毕业设计说明书(6000至8000字)
模板及样文可参见系部网站:
的
“信息服务”
毕业设计主要技术指标
1、
数据库:用于记录网站系统设置信息、新闻类别信息、新闻信息、系统用户信息等
2、
前台门户网站:用于发布学校新闻,提供按类别新闻发布、新闻搜索等功能
3、
新闻类别管理:用于管理不同新闻类别
4、
新闻管理:用于管理用户发布的新闻
5、
后台用户管理:用于录入系统用户信息以及修改、删除用户信息
6、
系统后台登陆:该界面用于用户登录系统
毕业设计基本要求
1、
系统结构:B/S结构
2、
开发环境:
操作系统:WINDOWS2003
SERVER
或WINDOWS
XP
Professional
WEB服务器
Microsoft
IIS
5.0
数据库:MS
SQLServer
2000或
MS
SQLServer
2005
或
MS
Access
主要参考资料及文献
系统设计类
数据库:MS
SQLServer
2000
上文就是重庆云诚科技小编解疑贡献者:(卷土重来)解答的关于“毕业设计(论文)工作内容如何填写”的问题了,不知是否已经解决你的问题?如果没有,下一篇内容可能是你想要的答案,下面继续解析下文用户【微笑向暖】回答的“毕业设计中的设计说明书和论文一样吗”的一些相关疑问做出分析与解答,如果能找到你的答案,可以关注本站。

毕业设计中的设计说明书和论文一样吗
本文贡献者:【微笑向暖】, 疑问关键字:毕业设计网站设计, 下面就让重庆云诚科技小编为你解答,希望本文能找到您要的答案!
优质回答毕业设计不同于毕业论文,它的组成部分不只是一篇学术论文,我们拿“机械毕业设计”举例:随着科技发展的进步,各大高校对机械毕业设计的内容提出了一定的要求,2004年以前设计内容一般包括:毕业设计图纸+说明书(毕业论文),2005年以后国家教育部门提出新的要求,结合工厂需求加入了三维设计,模拟仿真,及程序分析研究。其中包括:毕业设计图纸(三维“UG ,PRO/E,CAM,CAXA,SWOLIDWORD”+CAD二维工程图)+开题报告+任务书+实习报告+说明书正文。这足够的说明了做一份优质的毕业设计是要付出相当的努力!
高等学校技术科学专业及其他需培养设计能力的专业或学科应届毕业生的总结性独立作业。要求学生针对某一课题,综合运用本专业有关课程的理论和技术,作出解决实际问题的设计。毕业设计是高等学校教学过程的重要环节之一。相当于一般高等学校的毕业论文。
目的是总结检查学生在校期间的学习成果,是评定毕业成绩的重要依据;同时,通过毕业设计,也使学生对某一课题作专门深入系统的研究,巩固、扩大、加深已有知识,培养综合运用已有知识独立解决问题的能力。毕业设计也是学生走上国家建设岗位前的一次重要的实习。
一些国家根据学生的毕业设计,授予一定的学衔。如建筑师、农艺师、摄影师等。中国把毕业设计和毕业考试结合起来,作为授予学士学位的依据。(ps:论文查重推荐paperfree)
以上就是重庆云诚科技小编分享贡献者:(微笑向暖)贡献的关于“毕业设计中的设计说明书和论文一样吗”的问题了,不知是否已经解决你的问题?如果没有,下一篇内容可能是你想要的答案,接下来继续述说下文用户【断秋风】回答的“毕业设计说明书格式”的一些相关问题做出分析与解答,如果能找到你的答案,可以关注本站。
毕业设计说明书格式
本文贡献者:【断秋风】, 疑问关键字:毕业设计网站设计, 下面就让重庆云诚科技小编为你解答,希望本文能找到您要的答案!
优质回答 毕业设计说明书格式
一、毕业设计说明书的概念、特点和种类
(一)毕业设计说明书的概念
毕业设计说明书是学生在教师指导下,对所从事毕业设计工作和取得的设计结果的表述。毕业设计是大学生教学计划中最后的综合性教学环节,它与实际的方案设计、产品设计既有密切的联系又有很大的区别。实际的设计,是在正式做某项工作之前,根据一定的目的和要求,预先制定方法、图样等。由于这种特殊的工作,是在正式进行某种工作之前进行的,是要花人力、物力、财力和时间去实施的。因此,它是一项非常严肃、非常细致的工作。而大学生进行毕业设计,主要目的在于培养学生全面综合运用所学基础理论、专门知识和基本技能,正确地分析和解决实际问题的能力,使学生获得设计工作的基本训练。另外,通过毕业设计,可对学生成绩进行综合考核,对教学工作进行系统检查。
设计说明书属于一种说明文体,作为毕业设计说明书,特别强调反映学生的调查研究、查阅文献和收集资料的能力,理论分析、制定设计方案的能力以及创造性,等等。要根据实践岗位的具体项目,进行详实的叙述,并针对该项目进行有效处理,运用所学的基础理论、专业知识、基本技能来制定、设计一份有一定操作性及应用价值的设计说明书,来解决实际问题。
(二)毕业设计说明书的特点
1.实用性。毕业设计说明书是学生融会贯通所学过的专业知识,进行各类专题活动设计或产品设计及工程设计,具有明显的实用性。
2.解释说明性。毕业设计成果的原理、应用范围、技术参数、工作流程等,只有通过文字和必要图纸进行解释、说明,才容易被人了解,乃至认同。对设计成果的解释和说明,()是毕业设计的有机组成部分。
3.体现设计者的设计能力及综合素质。高职院校毕业生对基本理论、专业知识和专业技能的应用情况、思维能力、创新能力乃至文字表述水平,在毕业设计中将得到综合体现。
(三)毕业设计说明书的种类
因高职类专业的繁多,相应的毕业设计类型也多。比较常见的有设计方案、施工主案、生产方案、工艺方案、策划方案,等等。对文秘专业学生来说,则主要有各种专题活动策划方案。如对外接待、参观、开业、庆典、新闻发布会、记者招待会、竞赛、捐助等大型活动的策划方案;各类大中型会务活动设计方案,等等。
二、毕业设计的一般程序
毕业设计的一般程序如下:选题与任务书分析,搜集资料和毕业实习,技术设计和编写说明书,答辩。
(一)选题与任务书分析
设计题目是毕业设计任务书的核心,它对毕业设计质量有很大影响。设计题目一般由教师根据专业教学计划、教学大纲确定,结合来自就业岗位或就业单位需要解决的实际问题。教师也可先征求学生意见,然后再定题目、编任务书。此时,学生可在符合专业要求情况下提出选题意见。如可以以办会为切人点,围绕会议组织过程中前前后后的一系列工作进行方案设计。其中包括会议的前后安排等一系列事务处理,在会议事务安排与处理过程中充分考虑应协调的各种关系以及会议前后所需撰写的各种文稿。
指导教师在此阶段为每一位学生下发任务书,分配具体的设计任务,提供设计条件,指明应达到的设计目标,并周密安排项目设计的进度计划。学生对下达的'毕业设计任务书,要进行详细的分析,以便按时独立高质量地完成。要明确设计任务。如任务书中具体要求设计什么内容?要进行哪些调查和预算?对设计说明书有什么特殊要求?字数有无规定?等等。作了这些分析之后,就可以在有关部分投入较大气力,多学习有关知识,多收集有关资料,以便顺利地完成任务。同时,要了解时间安排。毕业设计必须按时完成,任务书中,对整个设计时间,一般都作了分段安排。对这个安排,要了解清楚,做到心中有数,制订可行计划,保证按期完成各段时间的任务。不然,就会影响按时答辩。
(二)搜集资料和毕业实习
设计工作是在可靠的、足够的资料上完成的。因此,在开始设计工作时就要围绕设计题目、设计任务书搜集资料。毕业实习是毕业设计任务书下达后,紧密配合设计课题而进行的实习。实习的单位应该是对口的,以便搜集有关资料。同时,毕业实习还有利于加深感性认识,有助于结合实际进行设计。
毕业实习,对毕业设计的进行、设计说明书的编写,有直接的影响。为了提高实习效率,达到预期的目的,在出发前,要尽快了解有关单位的情况,阅读必要的资料,制订实习大纲与计划。如有同学选题为《xx会议筹备方案设计》,那么就应该在单位实习时,有意识进行这方面的实践锻炼。如学习把握领导决定的会议目的、内容、议题、要求等。学会安排会议进程,做到具体、周密、有序,分工明确,责任到人。能精确预算各种资源要素。排出进程时间表,并认真实施会前预案检查,找出差错和疏漏,及时采取弥补措施。
(三)技术设计与编写毕业设计说明书
课题的技术设计,是毕业设计的中心工作,要完成设计方案的选择、方案的详细设计、布局设计等重要项目内容。技术设计情况,关系着毕业设计的成败,影响毕业设计成绩的优劣。写毕业设计说明书的过程,就是运用所学的基础理论、专门知识、基本技能来制订设计方案、解决实际问题的过程,就是对设计工作进行分析、整理、归纳、加工的过程。因此,对于设计说明书,要求程序完备、内容正确、概念清楚、数据可靠、文字通顺、书写工整、符合规范。
三、毕业设计说明书的结构和写作要求
(一)结构
1标题
通常由时间、顶岗实习单位名称、活动内容、文种四项构成,也可根据需要省略其中一、二项。
2.引言或前言
主要写课题的来源或方案背景与目的、意义。毕业设计课题一般都要求来自岗位或顶岗实习单位需要解决的实际间题。课题的设计实践应该有利于提高毕业生顶岗实习的应职应岗能力,尤其是应职应岗专业能力。
3,设计任务分析
在深刻理解毕业综合实践任务书中的任务与要求、给定条件的基础上,明确本设计要解决的具体问题,分清主次,认定关键问题或难点问题,并提出评价的大致要求。因此,这部分内容主要是表述分析思考过程,展示问题和问题解决的评价标准等。
4.方案初选
在明确问题及评价标准要求的基础上,提出解决问题的思路及初步方案。这部分内容主要是表述思路方案的架构过程,罗列相应的初步方案,撰写技术层面简要分析,以及在各种主客观条件下几种方案的优缺点、比较过程及选定原因。
5.方案的详细设计
这是本设计说明书的核心部分,是确保其规范性、可操作性与实施质量的前提。这部分内容应按设计内容与过程顺序规范地撰写。如大型会议方案的详细设计包括:会议前的准备(时间、地点、参加人物安排及媒体邀请、准备拟制设计方案及发通知、准备物品及现场布置、座次安排、邀请表演、礼物购买及发放安排、展台设计等),会务工作机构设置(附图表)、人员配置与职责方案设计(附图表),展销会现场操作程序安排(附图表),会后工作安排,经费支出预算等。
6.设计总结评价
根据设计的任务要求,结合本设计成果的科学性、创新性、可靠性、实用性、经济性等相关评价要求,对本方案的预期效果和优缺点进行如实的总结评价。
7.参考文献
同论文要求。
(二)写作要求
1.选题适当
毕业设计题目是毕业设计成败的关键,也是能否写好毕业设计说明书的关键。毕业设计题目一般来说是由指导教师预先给定的,但是,当采用命题与自选题相结合方式定题时,或者指导教师给出的课题较大时,学生就有选题问题。选题要从主
客观条件出发,难度要适中,工作量要适度。
2.正确真切
设计说明书是一种技术性文件,不允许有任何差错,不然,会造成重大损失。学生也应注意严谨作风的培养,说明书也应避免差错。为此,要特别注意说明准
确,要用精练的文字,客观、准确地说明有关内容。例如,在写作设计的目的和意义时,不讲假、大、空话;介绍设计项目发展情况时,应尽量全面、客观地叙述。
3.规范清晰
说明书中所列表格、所绘插图以及说明书所附的图表符合规范,确切地表示出有关内容,并且注意内容和文字说明的一致性。
设计说明书的篇幅一般都是不小的,务必要纲目清楚、层次分明、结论明确,让别人一目了然。
以上就是重庆云诚科技小编解答(断秋风)解答关于“毕业设计说明书格式”的答案,接下来继续为你详解投稿用户(庸人自扰)解答“关于如何写毕业设计说明的论文”的一些相关解答,希望能解决你的问题!
关于如何写毕业设计说明的论文
本文贡献者:【庸人自扰】, 疑问关键字:毕业设计网站设计, 下面就让重庆云诚科技小编为你解答,希望本文能找到您要的答案!
优质回答毕业设计(论文)是学生毕业前最后一个重要学习环节,是学习深化与升华的重要过程。它既是学生学习、研究与实践成果的全面总结,又是对学生素质与能力的一次全面检验,而且还是对学生的毕业资格及学位资格认证的重要依据。为了保证我校本科生毕业设计(论文)质量,特制定“同济大学本科生毕业设计(论文)撰写规范”。
一、毕业设计(论文)资料的组成A.毕业设计(论文)任务书;B.毕业设计(论文)成绩评定书;C.毕业论文或毕业设计说明书(包括:封面、中外文摘要或设计总说明(包括关键词)、目录、正文、谢辞、参考文献、附录);D.译文及原文复印件;E.图纸、软盘等。
二、毕业设计(论文)资料的填写及有关资料的装订毕业设计(论文)统一使用学校印制的毕业设计(论文)资料袋、毕业设计(论文)任务书、毕业设计(论文)成绩评定书、毕业设计(论文)封面、稿纸(在教务处网上下载用,学校统一纸面格式,使用A4打印纸)。
毕业设计(论文)资料按要求认真填写,字体要工整,卷面要整洁,手写一律用黑或蓝黑墨水;任务书由指导教师填写并签字,经院长(系主任)签字后发出。毕业论文或设计说明书要按顺序装订:封面、中外文摘要或设计总说明(包括关键词)、目录、正文、谢辞、参考文献、附录装订在一起,然后与毕业设计(论文)任务书、毕业设计(论文)成绩评定书、译文及原文复印件(订在一起)、工程图纸(按国家标准折叠装订)、软盘等一起放入填写好的资料袋内交指导教师查收,经审阅评定后归档。
三、毕业设计说明书(论文)撰写的内容与要求一份完整的毕业设计(论文)应包括以下几个方面:
1.标题
标题应该简短、明确、有概括性。标题字数要适当,不宜超过20个字,如果有些细节必须放进标题,可以分成主标题和副标题。
2.论文摘要或设计总说明论文摘要以浓缩的形式概括研究课题的内容,中文摘要在300字,外文摘要以250个左右实词为宜,关键词一般以3~5个为妥。
设计总说明主要介绍设计任务来源、设计标准、设计原则及主要技术资料,中文字数要在1500~2000字以内,外文字数以1000个左右实词为宜,关键词一般以5个左右为妥。
3.目录
目录按三级标题编写(即:1……、1.1……、1.1.1……),要求标题层次清晰。目录中的标题应与正文中的标题一致,附录也应依次列入目录。
4.正文
毕业设计说明书(论文)正文包括绪论、正文主体与结论,其内容分别如下:绪论应说明本课题的意义、目的、研究范围及要达到的技术要求;简述本课题在国内外的发展概况及存在的问题;说明本课题的指导思想;阐述本课题应解决的主要问题,在文字量上要比摘要多。
正文主体是对研究工作的详细表述,其内容包括:问题的提出,研究工作的基本前提、假设和条件;模型的建立,实验方案的拟定;基本概念和理论基础;设计计算的主要方法和内容;实验方法、内容及其分析;理论论证,理论在课题中的应用,课题得出的结果,以及对结果的讨论等。学生根据毕业设计(论文)课题的性质,一般仅涉及上述一部分内容。
结论是对整个研究工作进行归纳和综合而得出的总结,对所得结果与已有结果的比较和课题尚存在的问题,以及进一步开展研究的见解与建议。结论要写得概括、简短。
5.谢辞
谢辞应以简短的文字对在课题研究和设计说明书(论文)撰写过程中曾直接给予帮助的人员(例如指导教师、答疑教师及其他人员)表示自己的谢意,这不仅是一种礼貌,也是对他人劳动的尊重,是治学者应有的思想作风。
6.参考文献与附录
参考文献是毕业设计(论文)不可缺少的组成部分,它反映毕业设计(论文)的取材来源、材料的广博程度和材料的可靠程度,也是作者对他人知识成果的承认和尊重。一份完整的参考文献可向读者提供一份有价值的信息资料。一般做毕业设计(论文)的参考文献不宜过多,但应列入主要的文献可10篇,其中外文文献在2篇。
附录是对于一些不宜放在正文中,但有参考价值的内容,可编入毕业设计(论文)的附录中,例如公式的推演、编写的程序等;如果文章中引用的符号较多时,便于读者查阅,可以编写一个符号说明,注明符号代表的意义。一般附录的篇幅不宜过大,若附录篇幅超过正文,会让人产生头轻脚重的感觉。
四、毕业设计(论文)要求
我校毕业设计(论文)大致有设计类、理论研究类(理科)、实验研究类、计算机软件设计类、经济、管理及文科类、综合类等,具体:
1.设计类(包括机械、建筑、土建工程等):学生必须独立绘制完成一定数量的图纸,工程图除了用计算机绘图外必须要有1~2张(2号含2号图)是手工绘图;一份15000字的设计说明书(包括计算书、调研报告);参考文献不低于10篇,其中外文文献要在2篇。
2.理论研究类(理科):对该类课题工科学生一般不提倡,各院系要慎重选题,除非题目确实有实际意义。该毕业设计报告或论文字数要在20000字;根据课题提出问题、分析问题,提出方案、并进行建模、仿真和设计计算等;参考文献不低于15篇,其中外文文献要在4篇。
3.实验研究类:学生要独立完成一个完整的实验,取得足够的实验数据,实验要有探索性,而不是简单重复已有的工作;要完成15000字的论文,其包括文献综述,实验部分的讨论与结论等内容;参考文献不少于10篇,包括2篇外文文献。
4.计算机软件类:学生要独立完成一个软件或较大软件中的一个模块,要有足够的工作量;要写出10000字的软件说明书和论文;毕业设计(论文)中如涉及到有关电路方面的内容时,必须完成调试工作,要有完整的测试结果和给出各种参数指标;当涉及到有关计算机软件方面的内容时,要进行计算机演示程序运行和给出运行结果。
5.经济、管理及文科类:学生在教师的指导下完成开题报告;撰20000字的有一定水平的专题论文(外国语专业论文篇幅为5000个词。);参考文献不少于10篇,包括1-2篇外文文献。
6.综合类:综合类毕业设计(论文)要求至少包括三类内容,如有工程设计内容时,在图纸工作量上可酌情减少,完成10000字的论文,参考文献不少于10篇,包括2篇外文文献。
每位学生在完成毕业设计(论文)的同时要求:(1)翻译2万外文印刷字符或译出5000汉字的有关技术资料或专业文献(外语专业学生翻译6000~8000字符的专业外文文献或写出10000字符的外文文献的中文读书报告),内容要尽量结合课题(译文连同原文单独装订成册)。(2)使用计算机进行绘图,或进行数据采集、数据处理、数据分析,或进行文献检索、论文编辑等。绘图是工程设计的基本训练,毕业设计中学生应用计算机绘图,但作为绘图基本训练可要求一定量的墨线和铅笔线图。毕业设计图纸应符合制图标准,学生应参照教务处2004年3月印制的《毕业设计制图规范》进行绘图。
五、毕业设计(论文)的写作细则
1.书写
毕业设计(论文)要用学校规定的文稿纸书写或打印(手写时必须用黑或蓝墨水),文稿纸背面不得书写正文和图表,正文中的任何部分不得写到文稿纸边框以外,文稿纸不得随意接长或截短。汉字必须使用国家公布的规范字。
2.标点符号毕业设计(论文)中的标点符号应按新闻出版署公布的"标点符号用法"使用。3.名词、名称科学技术名词术语尽量采用全国自然科学名词审定委员会公布的规范词或国家标准、部标准中规定的名称,尚未统一规定或叫法有争议的名称术语,可采用惯用的名称。使用外文缩写代替某一名词术语时,首次出现时应在括号内注明其含义。外国人名一般采用英文原名,按名前姓后的原则书写。一般很熟知的外国人名(如牛顿、达尔文、马克思等)可按通常标准译法写译名。
4.量和单位
量和单位必须采用中华人民共和国的国家标准GB3100~GB3102-93,它是以国际单位制(SI)为基础的。非物理量的单位,如件、台、人、元等,可用汉字与符号构成组合形式的单位,例如件/台、元/km。
5.数字
毕业设计(论文)中的测量统计数据一律用阿拉伯数字,但在叙述不很大的数目时,一般不用阿拉伯数字,如"他发现两颗小行星"、"三力作用于一点",不宜写成"他发现2颗小行星"、"3力作用于1点"。大约的数字可以用中文数字,也可以用阿拉伯数字,如"约一百五十人",也可写成"约150人"。
6.标题层次
毕业设计(论文)的全部标题层次应有条不紊,整齐清晰。相同的层次应采用统一的表示体例,正文中各级标题下的内容应同各自的标题对应,不应有与标题无关的内容。章节编号方法应采用分级阿拉伯数字编号方法,第一级为"1"、"2"、"3"等,第二级为"2.1"、"2.2"、"2.3"等,第三级为"2.2.1"、"2.2.2"、"2.2.3"等,但分级阿拉伯数字的编号一般不超过四级,两级之间用下角圆点隔开,每一级的末尾不加标点。
各层标题均单独占行书写。第一级标题居中书写;第二级标题序数顶格书写,后空一格接写标题,末尾不加标点;第三级和第四级标题均空两格书写序数,后空一格书写标题。第四级以下单独占行的标题顺序采用A.B.C.…和a.b.c.两层,标题均空两格书写序数,后空一格写标题。正文中对总项包括的分项采用⑴、⑵、⑶…单独序号,对分项中的小项采用①、②、③…的序号或数字加半括号,括号后不再加其他标点。
7.注释
毕业设计(论文)中有个别名词或情况需要解释时,可加注说明,注释可用页末注(将注文放在加注页的下端)或篇末注(将全部注文集中在文章末尾),而不可行中注(夹在正文中的注)。注释只限于写在注释符号出现的同页,不得隔页。
8.公式
公式应居中书写,公式的编号用圆括号括起放在公式右边行末,公式和编号之间不加虚线。9.表格
每个表格应有表序和表题,表序和表题应写在表格上放正中,表序后空一格书写表题。表格允许下页接写,表题可省略,表头应重复写,并在右上方写"续表××"。
10.插图
毕业设计的插图必须精心制作,线条粗细要合适,图面要整洁美观。每幅插图应有图序和图题,图序和图题应放在图位下方居中处。图应在描图纸或在白纸上用墨线绘成,也可以用计算机绘图。
11.参考文献
参考文献一律放在文后,参考文献的书写格式要按国家标准GB7714-87规定。参考文献按文中出现的先后统一用阿拉伯数字进行自然编号,一般序码宜用方括号括起,不用园括号括起。
今天的内容先分享到这里了,读完本文《【毕业设计网站设计】毕业设计网站设计说明书》之后,是否是您想找的答案呢?想要了解更多,敬请关注www.cqycseo.com,您的关注是给小编最大的鼓励。
推荐文章:
本文由网上采集发布,不代表我们立场,转载联系作者并注明出处:https://www.cqycseo.com/kangadmin/makehtml_archives_action.php?endid=0&startid=-1&typeid=15&totalnum=6115&startdd=3600&pagesize=20&seltime=0&sstime=1679321406&stime=&etime=&uptype=&mkvalue=0&isremote=0&serviterm=
