今天重庆云诚科技就给我们广大朋友来聊聊arm开发平台有哪些,以下2个关于物联网开发平台有哪些的观点希望能帮助到您找到想要的答案。
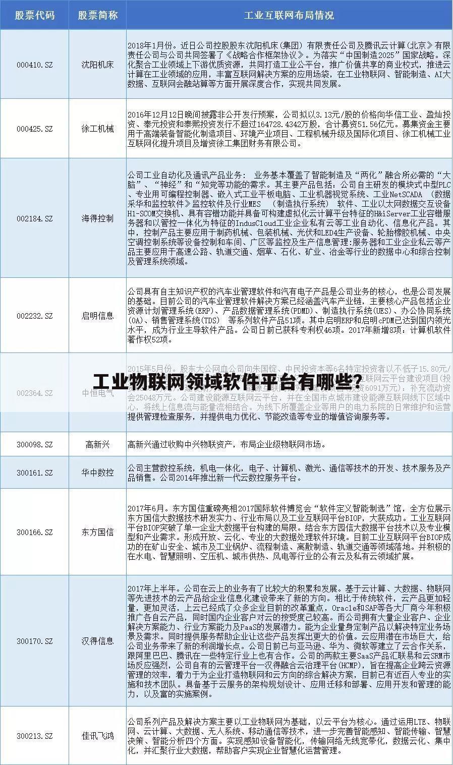
工业物联网领域软件平台有哪些?
贡献用户名:【ㄨiao綕′ˋ嗳】 ,现在由重庆云诚科技小编为你解答与【arm开发平台有哪些】的相关内容!
贡献者回答什么是工业物联网平台?工业物联网平台就是一种工业物联网软件,它允许组织安全地管理工业物联网生态系统中所有互联的人员、系统和物体。那,工业物联网平台具有哪些特点呢?

一、什么是工业物联网平台
定义工业物联网平台时,要认识到,物联网创建了一种新的集成水平,随着成千上万的工业物联网设备连接到网络上,企业需要管理的端点数量比以往任何时候都要多得多。但是,这不是简简单单的设备问题,工业物联网网络实际上是一个由人、系统和物体组成的数字生态系统。这就需要一个工业物联网平台来安全有效地管理这个生态系统中的每个元素。
最好的工业物联网平台可以将设备与企业应用软件完美整合,使得数据能够在互联的人、系统和物体之间无缝而安全的流动。
工业物联网平台应具备以下功能:
▲设备整合功能
这涵盖了工业物联网上传感器、执行器、标签和信标等所有设备的配置、管理和淘汰。工业物联网平台应该能够自动摄取物联网数据,并使其可用于网络上的其它元素。
▲数据整合功能
工业物联网的价值就在于数据,必须能够对其进行捕获、集成和管理。工业物联网平台将新的物联网主数据与现有的应用软件数据以及来自社交媒体等其他来源的数据关联起来,以探求其相关性。
▲流程整合功能
作为数字生态系统的一部分,工业物联网元素并非孤立于业务运作之外。工业物联网解决方案必须嵌入到企业业务流程和工作流程中。为此,工业物联网平台将物联网业务逻辑整合到其他后端系统中,并将物联网数据部署到工作流程管理中,从而实现物联网解决方案、业务流程和工作流程的整合。
▲生态系统服务
工业物联网平台负责安全地建立、启动和管理数字生态系统中人、设备、数据和设备的可信交互。
二、工业物联网平台有哪些类型
虽然工业物联网平台研发的初衷是为了管理和控制工业物联网设备与数据,但已经发展出了许多不同类型的平台以适应不同的用例。实际上,很难对工业物联网平台进行归类,反而工业物联网平台供应商正在改进其平台产品以满足客户要求和特定业务需求。
工业物联网平台将提供不同的功能组合,包括工业物联网端点管理与连接性,物联网数据的捕获、摄取与处理,数据的可视化与分析,以及将物联网数据整合到业务流程和工作流程中。
在比较不同类型的平台时,都应基于组织的业务需求和特定的IT基础架构,并将之与工业物联网的解决方案相匹配。
三、工业物联网平台具有哪些特点
因此,最佳的工业物联网平台因组织而异,并且单一的平台功能集无法为每个用例提供足够的解决方案。但无论如何,任何工业物联网平台都应具备以下特性:
▲安全
安全是工业物联网平台的核心,既要保护所有的物联网端点免受外部网络攻击,又要应对源自组织内部的潜在恶意活动。
▲连接性
必须快速安全地配置每个工业物联网设备,并管理其生命周期的所有阶段,包括在按需配置、注册、激活、挂起、未挂起、删除和重置设备时对其进行跟踪与授权。
▲集成
集成是工业物联网面临的最大挑战之一。工业物联网平台允许物联网设备无缝而安全地与不同的企业应用软件、云服务、移动APP和传统系统连接并共享信息。
▲识别
工业物联网平台能够为最广泛的物联网设备提供支持。无论在工业物联网架构中的任何地方,都能够自动感知物联网设备的存在,以建立安全连接,并可以快速地建立设备凭证,或在需要时将其自动分配。
▲分析
物联网设备极大地增加了组织内的数据量。工业物联网分析应该是工业物联网平台最强大的功能之一。它能够将工业物联网数据进行适当的可视化和分析,并从中提出切实可行的见解,用于改进数据驱动型决策。
四、工业物联网平台能改变什么
工业物联网平台是物联网项目成功实施的基础。没有有效的平台,任何大规模的工业物联网部署都不能实现其全部价值。最好的工业物联网平台能够给组织带来很多效益,包括:
▲降低成本
管理和维护迥然不同的工业物联网设备和网络,成本高昂、耗时且复杂。工业物联网平台将整个管理流程集中到一起,能够大幅度地降低企业的负担和成本。(来源物联之家网)另外,随着越来越多的组织寻求工业物联网供应商来管理其网络,最好的工业物联网平台使得供应商能够提供按需付费的定价模式。
▲改善运营
工业物联网解决方案能够提供设备性能和人员的实时信息,以帮助简化和改进业务流程和工作流程。通过捕获物联网数据并将其与其他内部、外部来源的数据进行整合,工业物联网平台可促进诸如预测性维护以及基于跟踪的供应链可见性等领域的运营改进。
▲提高生产效率
平台为部署新的工业物联网应用软件(例如DigitalTwins数据孪生)打好了基础。利用这些软件来进行新产品的设计、研发与生产,将有助于推动企业创新和提高生产效率。
▲物联网数据货币化
创新型公司已经开始利用他们从物联网数据获得的洞察力来开发新的产品和服务。在产品的整个生命周期中,售后与服务比原始采购更加有利可图。工业物联网平台能够在产品生产及使用的每个阶段捕获数据并进行分析。这样就可以创建新的数据驱动型服务以及开发全新的数据驱动型产品。
▲提高物联网安全
众所周知,物联网设备缺乏企业级的安全性。工业物联网传感器等设备除了执行特定的通知任务之外,几乎没有什么计算能力,也无法提供多层安全性。工业物联网平台能够提供所有的身份管理功能,例如安全认证与授权,以确保物联网端点不会受到网络攻击。
五、关于正达信通ZedaCloud物联网云平台
ZedaCloud物联网云平台是基于云计算原理开发的物联网应用系统,是ZedaSmart云*边*端物联网整体解决方案的核心,是一个综合性的物联网解决方案。ZedaCloud物联网云平台基于微服务架构设计,满足分层分布式计算架构,支持私有化和公有云两种部署方式,既可单机系统部署,也可集群部署,灵活应变,满足不同的应用需求。平台可适配于各种物联网应用系统,支持包括mqtt、modbus、NB-IoT、LoRa等在内的多种通信协议,实时监测接入设备和传感器的数据及运行状态。并且,还能与市面上绝大多数物联网硬件无缝对接,完成物联设备的数据接入、控制、存储、分析、展示等,实现对硬件设备的远程管理,做到精确感知、精准操作、精细管理、智能分析,可应用于工业领域的设备管理、能源管理、安全环保,应用于结构体安全监测、地质灾害监测,应用于建筑领域的机房动环监控、楼宇综合监控等应用场景。
上文就是重庆云诚科技小编解答贡献者:(ㄨiao綕′ˋ嗳)分析的关于“工业物联网领域软件平台有哪些?”的问题了,不知是否已经解决你的问题?如果没有,下一篇内容可能是你想要的答案,接下来继续分析下文用户【眉目霜雪.】解答的“必须在2019年尝试的30个物联网平台”的一些相关疑问做出分析与解答,如果能找到你的答案,可以关注本站。

必须在2019年尝试的30个物联网平台
贡献用户名:【眉目霜雪.】 ,现在由重庆云诚科技小编为你详解与【arm开发平台有哪些】的相关内容!
贡献者回答物联网在一段时间内表现出稳定增长,专家表示,这种增长不会很快放缓。Gartner预测到2020年将有大约200亿台设备连接到物联网。相关技术的发展和解决相对较新的物联网领域仍然存在的挑战可以进一步推动该技术的大规模应用。
物联网的一个问题是您可以相互连接的不同设备的数量。不同的连接协议使得管理这些设备的网络变得非常困难。更不用说除了连接到这些设备(顺便说一下,安全)之外,您还需要从中获取信息,存储,处理并以某种方式对其进行分析。
这就是物联网平台的用武之地。它们通常涵盖了所有这些基础。为简化起见,IoT平台是设备和用户应用程序之间的中间件。事实上,他们可能不仅仅是简单地将您的物联网设备连接在一起。
选择适合您目的的物联网平台非常困难,因为您不仅需要查看现在需要的东西,还要考虑升级的可能性以及未来平台的发展方向。更不用说“现在”部分也非常棘手,因为不同平台提供的服务和功能范围可能不同。
让我们来看看当今市场上流行的物联网平台列表。
当然,这个IT巨头无法通过IT世界的这一部分。他们的解决方案支持云计算和边缘计算,提供可靠,安全的数据存储。这样可以轻松地在项目中应用Google基础结构。这包括用于存储,分析和可视化传感器数据的Cloud Machine Learning,BigQuery和其他服务。Google IoT平台支持其他成为行业标准的服务,即自动和自定义固件更新,安全连接等。
在相当长的一段时间里,亚马逊是物联网平台的领导者。而且,它今天仍然是一个强大的参与者。AWS IoT为任何规模的项目提供了出色的解决方案,可以与丰富的亚马逊生态系统进行本地集成。亚马逊的平台不是针对特定行业设计的,但它具有出色的可扩展性和定制潜力。
微软是另一家在物联网市场中发挥作用的IT巨头。他们的平台 可以支持大量设备,因为它也非常强调可扩展性。微软平台的其他优势是强大的安全措施,高可靠性和99.95%的正常运行时间可靠性。Microsoft还提供成本效益选择,因为您可以根据需要购买其他服务。
在 IBM沃森(以前称为Bluemix)物联网平台提供了与机器学习能力的高级集成。IBM的平台实际上非常友好 - 甚至是您希望在项目中实现的第三方功能。他们的AI技术也是市场上最好的技术之一。IBM试图通过提供简单快速的应用程序开发工具来支持物联网开发人员。
当你提到Oracle时,每个人都知道你在谈论数据库和云计算方面的专家。因此,如果您正在寻找一个可以从您的设备获取数据的平台,快速分析并为您提供系统的实时图片,那么Oracle物联网平台是一个不错的选择。安全措施也是该平台的重要组成部分。它与其他Oracle服务集成,使您的项目开发更加容易。
SalesForce IoT平台是客户关系管理的专业平台。它在AWS基础架构上运行,可帮助企业优化销售,客户支持,订购维修和营销方面的绩效。这个平台的最大优点是它的可用性。即使没有开发背景的人也可以使用SalesForce提供的工具轻松创建自己的应用程序。
博世物联网套件是一个全方位,良好的物联网平台,采用德国的安全性和可靠性方法。他们提供安全的信息存储服务器,但也支持现场数据存储。该平台允许开发人员非常快速地部署原型应用程序。据报道,该平台具有很高的成本效益。
ThingsIO提供物联网平台应具备的全套服务。它可以帮助您连接,管理和测试物联网传感器和设备,收集和存储数据,将其可视化,并应用机器学习算法进行数据分析。ThingsIO可与Raspberry Pi,Node MCU和ESP8266配合使用。它具有强大的警报,规则和报告引擎以及仪表板创建器(您可以在项目之间共享仪表板和数据或与客户共享)。
该 Thingworx平台现在已经在市场上相当长的一段时间。它为连接和管理物联网设备,构建仪表板以及提供安全性和DevOps服务提供了可靠的工具。它还支持云,边缘和现场架构。当然,如果没有至少某种数据分析引擎,一个好的物联网平台是不可想象的,Thingworx有助于收集和分析数据,搜索数据中的模式和异常,并帮助在此基础上建立明智的预测。
Kaa是一个开源的物联网平台,支持大型和小型项目。无论您想要构建智能恒温器还是需要企业级解决方案,您都可以找到Kaa。它使用微服务架构来保持项目的可扩展性,并简化应用程序的自定义和部署。Kaa支持许多编程语言和物联网协议,因此您可以连接不同的设备并使用您喜欢的语言构建项目。Kaa还提供企业级可扩展性,持久性,集群管理和安全性。
三星Artik IoT平台不仅涵盖物联网开发的软件方面,还提供一些硬件来优化您的系统。他们拥有一系列模块,既可用于智能家居解决方案,也可提供具有处理和分析能力的高端网关,以减轻大型物联网项目的带宽和计算负担。这些硬件解决方案包括内置安全措施,并经过预先认证,以减少将项目推向市场的时间。Artik还支持管理您的设备车队,数据分析和可视化。
Hewlett Packard 不久前推出了他们的物联网平台,但它已经拥有了坚实的物联网平台的所有功能。该设备不依赖于oneM2M标准,具有出色的可扩展性,可让您管理数百万台设备。他们的应用程序设计包括面向合作伙伴的层,用于安全管理开发人员和合作伙 Universal可以部署在本地或云上。
DataV是专为工业公司设计的混合物联网平台。它收集和分析来自连接设备的数据,以帮助优化和自动化工业设备。它还有助于预测设备的故障,发布维修,并帮助技术人员找到问题的根源。这个想法是减少维护所需的时间,从而提高关键业务设备的正常运行时间。DataV还可以与AWS和Microsoft Azure协同工作。
MindSphere 是另一个面向行业的物联网平台,专注于减少关键设备的停机时间。它允许物联网设备的安全和可扩展连接(包括云和边缘),有助于收集数据,并使用高级分析为您的业务提供可操作的洞察。此外,它还可以将AWS服务集成到您的项目中。
SmartWorks IoT(以前称为Carriots)是Altair IoT平台。通过将计算机辅助工程知识与Carriots平台相结合,他们可以提供完整的产品生命周期管理。SmartWorks可与云端和边缘架构配合使用,并可帮助进行数据聚合,流式传输,分析(使用机器学习),可视化,并根据行业标准提供安全性。
当然,通用电气的物联网平台首先集中在工业应用上。GE是工业互联网联盟的联合创始人之一,这使他们处于工业物联网新发展的最前沿。Predix的主要目标是通过制作详细模型来优化所使用的系统,并在每个阶段提供帮助:从小部件到整个系统本身。它旨在分析并有效地将大量数据从资产转移到边缘设备,云等。
Pelion是物联网平台,具有其他ARM产品的良好基础设施,可帮助您使用满足您需求的平台。您需要简单地测试您的设备是否符合行业标准,或者为一百个物联网设备构建解决方案,或者构建一个强大的分布式物联网系统,您可以使用您需要的产品。他们还拥有硬件解决方案来解决连接,安全性和其他问题。他们试图将任意数量的任何设备连接到现实中。
LTI的Mosaic是一个与业界最大的名字结合使用的平台:AWS,Azure,Bluemix。该公司甚至在2018年赢得了App Innovation年度合作伙伴奖。他们的物联网平台允许许多行业的企业实施物联网系统,以更快地做出业务决策。Mosaic拥有30多种特定的面向业务的加速器,以提升制造商,金融公司和其他许多领域的业绩。
Mocana的物联网平台有点特别。虽然某些平台试图针对特定行业,架构或物联网的其他方面进行定制,但Mocana仅专注于安全性。整个物联网最大的问题之一是它的安全性。不幸的是,很多设备都很容易破解,这对行业来说是个大问题。Mocana专注于与安全相关的一切。它们为不同的芯片组和操作系统提供嵌入式安全软件,安全认证,加密,可信连接和可靠的数据传输。虽然其他平台提供了自己的安全措施,但其中很多都没有Mocana。
该物联网平台与MatLab紧密合作,MatLab是MathWorks公司的一个更着名的产品。因此,ThingSpeak具有强大的分析能力,可帮助客户实现对数百个传感器数据的近实时分析。该平台用于各种咨询和智能城市解决方案。
SiteWhere是一个开放的物联网平台。它支持多种通信协议,包括MQTT,AMQP,Stomp等。您还可以将第三方服务集成到项目中。SiteWhere可与Azure,Apache和其他服务提供商配合使用。该平台有助于设备和资产管理,还为您的项目提供多租户支持。您可以与多个应用程序共享数据,为租户创建单独的数据存储等。
另一个开源平台DeviceHive为初创企业和企业级应用提供了机会。它具有高级部署选项,在Docker和Kubernetes的支持下,DeviceHive可以部署在公共云,混合云或私有云上。它支持WebSocket和MQTT协议,您可以使用REST API连接设备。该平台支持最流行的大数据工具。
Mainflux是另一个开源平台。它支持许多连接选项,包括关键协议:CoAP,MQTT,WebSocket和REST API。它支持多种编程语言,无线更新,安全TLS和DTLS。它还支持通过Docker进行部署。
ThingsBoard支持最流行的通信协议,是标准的,全能的开放式物联网平台。它将帮助您收集和存储传感器数据,定义处理大量数据的算法,以及设置平台应如何反应的规则。您可以设置触发器,以便在平台获得某些读数时发生操作,并在必要时发出警报。ThingsBoard还有一个很好的方法来创建仪表板,规则引擎可以被很少甚至没有编程经验的人使用。
分布式服务架构是以分散为主要焦点而构建的。此物联网平台包含以分层体系结构排列的服务。开发人员希望使IoT系统在不同层面上更加模块化和可扩展,并优化网络中所有链路的处理能力,从边缘设备到数据中心。
Thinger.io是云物联网解决方案的开源平台。应用程序可以从他们的云或第三方选择启动。通过Docker使用容器部署简化了它。Thinger支持最流行的微控制器硬件:Arduino,Raspberry Pi,Edison,ESP8266。Thinger的应用程序很容易开发。它还具有良好的实时仪表板功能。
该物联网平台为需要的人提供全套服务。除了通过最流行的连接协议标准连接和管理设备外,它还具有提供实时流分析的分析服务器。它还支持边缘体系结构,以将基本计算带到本地边缘设备或网关。它提供了与其他服务和应用程序集成的API。
乍一看,似乎所有IoT平台基本上都是相同的,因为有一个IoT平台应该做的有些标准的事情列表。但是如果你深入挖掘,总会有一些细微差别使特定的物联网平台不适合你的项目或完美。
关于[arm开发平台有哪些]的介绍就聊到这里吧,感谢你花时间阅读本站内容,更多关于物联网开发平台有哪些、arm开发平台有哪些的信息别忘了在本站进行查找喔。
推荐文章:
本文由网上采集发布,不代表我们立场,转载联系作者并注明出处:https://www.cqycseo.com/kangadmin/makehtml_archives_action.php?endid=0&startid=-1&typeid=15&totalnum=6115&startdd=3680&pagesize=20&seltime=0&sstime=1679321406&stime=&etime=&uptype=&mkvalue=0&isremote=0&serviterm=
